The Prosecutor's Software Club: Awards Show
Scratching beyond the surface while I itch for FOIA.
I couldn’t help it, and I had a spare five minutes. You can’t blame me.
After drafting the first chapter of this saga, and after some much-needed deep-fried chicken fingers, I thought I would continue to investigate. Just a bit further.
Or as I am apt to tell my colleagues, “I’ll just take a nibble off those documents you got there, I promise, just a nibble.”
It all starts with what appears to be a, “Good Job, Bud” award the Karpel Foundation gives, “…to career prosecutors who have applied their talents to achieving justice day in and day out…[and] shown the ability to bring a little humor to their job, easing the stress on their coworkers, their families and themselves…”
These $5,000 to $10,000 per-individual awards are called Larry D. Morse Commitment to Justice Award recipients, and it’s just one of a handful of recipients, special programs or research the Karpel Foundation has listed on their website at the time of this writing.
So who was Larry Morse, the person this award is named after?
Larry D. Morse Commitment to Justice Award
Well, straight from the Karpel Foundation website, “Larry Morse was a founding member of the Karpel Foundation Board of Directors. Larry spent his career pursuing justice and did so as an elected District Attorney and later as the legislative director for the California District Attorneys Association.”
Mr. Morse passed away from a heart attack in 2021, and the Karpel Foundation has given out $50,000 since that time to recipients of the award named after him. Ok, so no surprise here, it’s another prosecutor or former prosecutor involved with the Karpel Foundation.
But it’s not all roses for Mr. Morse.
On February 27, 2018, the Merced Sun-Star unveiled how female employees of Larry Morse’s office had reported allegations that Morse had “made lewd comments to female subordinates dating back several years and inappropriately kissed one of his married employees about five years ago.”
Morse, in turn, went on the offensive and denied the claims made against him, as one is permitted to do.
On August 21, 2018, the Merced Sun-Star ran another headline, this one titled, “Merced DA Morse ‘more likely than not’ sexually harassed employee, county report says,” which points out that an independent workplace investigation, performed by a consulting company, had sustained the allegations against Mr. Morse.
How perplexing to name an award after someone who, while they were alive, sustained sexual harassment allegations against them. The problem is that the Karpel Foundation doesn’t list the recipients of the Morse award on its website, so we don’t know whether anyone has actually received any money under this dubious banner.
Next, we need to visit the IRS to determine who these district attorneys are who allegedly received money from a non-profit foundation, operated by the beneficial owner of a software vendor for prosecutors, outside of their government pay.
Say that last sentence three times fast before we continue.
IRS Form 990
Tax-exempt entities in the United States have to file a specific form called a Form 990, which provides a public set of documents explaining the beneficial ownership, directors, funding sources and payouts from the non-profit. This, of course, can be a gold mine for an investigator.
You can work through the forms by directly searching the IRS for your subject, but I prefer to use the slick-ass Non-profit Explorer, from one of our favourite newsrooms, ProPublica. This lovely web application enables anyone to easily search and visualize American non-profit tax data, which includes links directly to the source filings from the IRS. It’s a twofer.
The NonProfit Explorer is also a quick way to validate that the corporate registrar records in a State (Missouri, in this case) match what is filed with the IRS—particularly for directors.

The IRS filings also help to further narrow down when DA Kunzweiler first joined the board of directors for the Karpel Foundation. The 990-PF for 2021 shows him listed, whereas, based on the Missouri filings in the first episode, I wrote that Kunzweiler joined as late as August 2022.

This would mean that Kunzweiler was present even earlier in the timeline of increased expenditures by Tulsa County to Karpel Computer Systems Inc.

Moving on in the Form 990, we can examine Part XIV Supplementary Information that lists the “Grants and Contributions Paid During the Year or Approved for Future Payment”. It is in this section that one can trace the funds flowing out from the Karpel Foundation.
And boy, do they flow in some weird ways.
Round Trip Fare to Tulsa County
As I have written about before here and here, reading filings of any kind, whether it is from the SEC or IRS, does not require a degree in accounting or finance. Just don't go running around giving an expert opinion on it, and you'll be just fine.
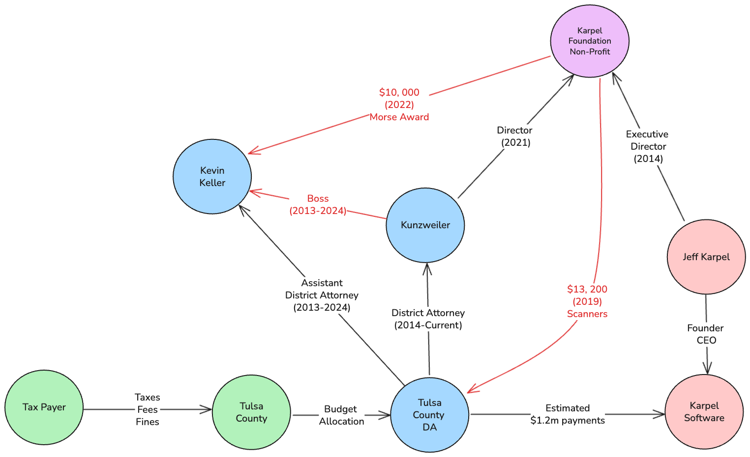
The Tulsa County District Attorney was a recipient of funds from the Karpel Foundation as early as 2019, when Kunzweiler's office received $13,200 for "Grant to the Tulsa County District of Oklahoma to fund scanners". We're unsure what a "scanner" means in this context, but we will add it to our list of things to investigate once the FOIA materials are received.
We recall that in 2021, Stephen Kunzweiler joined the Board of Directors of Karpel Foundation.
And then something truly strange happens.
In 2022, the Karpel Foundation is shown paying $10,000 to Kevin Keller of Tulsa, Oklahoma. The location of Tulsa County and Kunzweiler's presence on the Karpel Foundation board at this time made me sit up straight.
Who is Kevin Keller?
A high school student or something?
The Boss Bonus

Kevin Keller, in 2022, was actually working for Stephen Kunzweiler when Keller received the $10,000 award. Keller started as an Assistant District Attorney in 2013, and Kunzweiler became the elected District Attorney in 2014.
In the Fall of 2024, Kevin Keller was sworn in as a judge for the Tulsa District Court, two years after receiving the $10,000 award from the Karpel Foundation.
Keller remains a judge at the time of this writing.
Now, if you’re starting to feel a bit lost as to how this whole network of software vendors, non-profits, district attorneys and money is connected?
You’re not alone.
So I drew a picture for both of us.

This is peculiar to me, and when we investigate high-tech companies or analyze transactional datasets and discover circular transactions, it generally warrants more attention.
It seems with every chapter in this story, I’m left with more questions than answers.
The big one now is: how is this even permitted?



